根据《彩票发行销售管理办法》规定,自2022年1月1日0时起,在全国范围内停止销售2017年一季度印刷的即开型体育彩票。
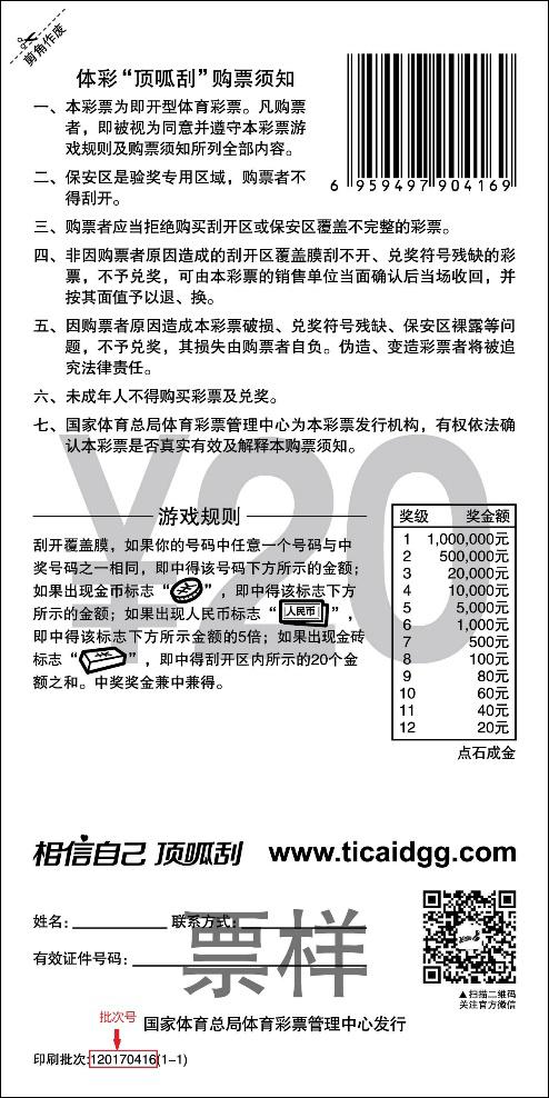
本次停止销售的即开型体育彩票印刷批次号为“120170312”“120170298”“220170381”“120170292”“220170417”“120170267”“120170416”“120170322”。印刷批次号见票背左下角,位置如图所示:

属于以上印刷批次的即开型体育彩票,兑奖截止时间为2022年3月1日24时。请已购买以上批次即开型体育彩票的购彩者在兑奖截止日期前及时兑奖。
特此公告。
国家体育总局体育彩票管理中心
2021年10月26日