日前,国家体育总局体育彩票管理中心发布《体育总局彩票中心关于停止销售“年年有鱼”等 168 款即开型体育彩票游戏的公告》和《体育总局彩票中心关于停止销售在售即开型体育彩票游戏中2015年(含)前印制的各批次彩票的公告》。两则《公告》显示,“年年有鱼”等168款即开型体育彩票以及一些“特定”批次的即开票将于2020年5月30日24时停售,7月29日24时截止兑奖。
两类停售的即开票有所不同
国家体彩中心发布的《关于停止销售“年年有鱼”等168款即开型体育彩票游戏的公告》显示,本次停售的顶呱刮即开票共有168款,游戏名称包括“年年有鱼”、“碰碰和”、 “精彩奇妙5”、“金镶玉”、“幸运星”、“点石成金Ⅱ”等,面值涵盖2元、3元、5元、10元、20元和30元(具体详见公告)。
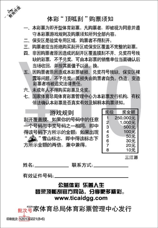
同时,国家体彩中心还发布了《关于停止销售在售即开型体育彩票游戏中2015年(含)前印制的各批次彩票的公告》,在全国范围停止销售即开型体育彩票游戏中2015年(含)前印制的各批次彩票,具体印刷批次号是7位数字的顶呱刮即开型体育彩票:前三位为“108”、“109”、“110”、“111”、“112”、“113”、“114”、“115”;印刷批次号是9位数字的即开型体育彩票:前五位为“12008”、“12009”、“12010”、“12011”、“12012”、“12013”、“12014”、“12015”(印刷批次号见票背左下角,位置如图所示):


168款即开票好理解,在公告中已经很清楚的列出了具体要停售的即开票名称、面值等信息。
“ 2015年(含)前印制的各批次彩票”,大家只需要看即开票背面左下角的印刷批次即可知晓,不属于以上范围印刷批次的同名即开票产品将继续销售、兑奖。
停止销售和停止兑奖的时间请记牢
我国的彩票兑奖有效期一般为60个自然日,本次停售的这些顶呱刮即开票的停售时间为2020年5月30日24时,兑奖截止时间为2020年7月29日24时。温馨提示,手上有这些即开票的购彩者请抓紧时间兑奖。
“辞旧”为“迎新”,期满应停售
自2008年发行顶呱刮即开型游戏北京奥运会主题票以来,每年都会发行大量不同主题的即开票,至今已发行数百款。为了优化产品结构,为广大购彩者提供更多更新颖的即开票,也需要停售一些老产品,发行新产品。
对于购彩者来说,像“点石成金”“甜蜜蜜”“麻辣6”这样的经典票种需求量很大,每年都会有新的印制批次上市,它们就像一个老朋友,不管你走到全国各地的哪里,基本都能找到它们;而不断上市的新产品,也能给大家带来更多的新鲜感和趣味性。一方面保留经典票种,一方面推出新票,就需要不断“淘汰”一些老产品,不至于让购彩者“挑花眼”,这就是停售即开票的意义。
另外,根据财政部2018年修订发布的《彩票发行销售管理办法》的相关规定:即开型彩票的使用期限为自印制完成之日起60个月,使用期限到期后,应当停止销售,超过使用期限的即开型彩票严禁销售。因此,2015年及2015年以前印制的即开票均已达到使用期限,故采取停售处理。但是“不属于以上范围印刷批次的同名即开型体育彩票产品将继续销售、兑奖。”就像一些畅销书会反复印制一样,畅销的彩票也会印制多个批次,比较畅销的、销售多年的经典产品,还会继续“征战”市场。
彩票销毁依规进行,公证人员全程监督
根据《彩票管理条例实施细则》,销毁停售的即开票也是有一整套严格的规定和流程的。停止销售和停止兑奖后,各省(区、市)体彩中心先进行库存盘点,汇总信息后报财政部;在财政部批准后,进行集中销毁;销毁的过程也需严格按流程进行,由具备资质的企业进行销毁,并且须在公证人员的全程监督下进行。所以,购彩者完全不用担心停售的彩票流向不法市场进行二次销售。对于购彩者来说,一定要去正规的体彩专营店、兼营店等场所购彩,做到安心购彩、放心兑奖。
更多新票值得期待
虽然此次共有百余款即开票停售,但是在售的即开票还是有很多款的,像广大购彩者熟悉的经典票种“点石成金”“甜蜜蜜”“麻辣6”等,还有新上市的“新速度新高度”“鼠来宝”“星光闪耀”等将继续销售。据了解,2020年还会上市多款题材丰富的顶呱刮即开票,面值包括2元、3元、5元、10元、20元、30元、50元等,仍然有丰富的品种供购彩者选择。(于彤)